興緻力集團-淨美家家政
關于我們
産品介紹
保潔團隊
成功案例
新聞動态
聯系我們
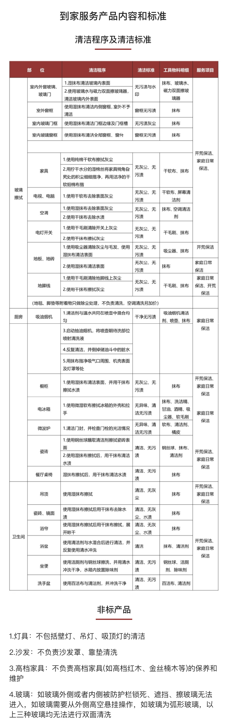
日(rì)常保潔(包含擦玻璃)
保潔時長:
上門(mén)時間:
保潔價格:
¥
保潔介紹: